El escabeche es una técnica culinaria tradicional que ha sido utilizada por generaciones como una forma deliciosa de conservar y realzar el sabor de carnes, pescados y verduras. Históricamente, esta práctica nació antes de la existencia de los refrigeradores, convirtiéndose en un método fundamental para prolongar la vida útil de los alimentos en climas cálidos y durante largas travesías.

Historia y origen del término
Aunque el escabeche es un pilar de la cocina mediterránea y española, su origen es mucho más antiguo. El término procede del árabe andalusí iskebêg, derivado a su vez del persa sikbāg, que hacía referencia a un guiso de carne con vinagre. Ya en el siglo I d. C., el libro De Re Coquinaria describía métodos similares para conservar pescado frito añadiendo vinagre caliente.
En España, la forma castellana “escabeche” apareció documentada por primera vez en 1525 en el Libro de los Guisados de Ruperto de Nola. A lo largo de los siglos, la técnica evolucionó desde un recurso práctico de supervivencia hasta convertirse en un sofisticado recurso gourmet apreciado por chefs de todo el mundo.
¿Cómo funciona la técnica del escabeche?
El escabeche se basa en la creación de un medio ácido. El vinagre, al bajar el pH del alimento, impide el desarrollo de bacterias y hongos, mientras que el aceite crea una película protectora frente al oxígeno.
- Conservación: Prolonga la vida útil de los productos sin necesidad de frío industrial.
- Sabor único: Aporta un perfil agridulce, aromático y especiado.
- Textura: La acidez ayuda a ablandar tejidos, mejorando la textura de carnes o verduras más duras.
| Tipo de Escabeche | Características |
|---|---|
| Corta conservación | Se cocina junto con el alimento. Incluye variantes como la española (aceite y vinagre) o francesa (con hortalizas). |
| Media conservación | Se cocina por separado y se mezcla cuando ambos están templados. Consumo antes de 8 días. |
| Larga conservación | Se mezclan en frío o se someten a esterilización, permitiendo una durabilidad mucho mayor. |
Ingredientes clave
Para lograr un escabeche inigualable, la calidad de los ingredientes es fundamental:
- Medio ácido: Vinagre de vino, manzana o blanco.
- Medio graso: Principalmente aceite de oliva virgen extra.
- Aromáticos: Laurel (ingrediente estrella), pimienta en grano, ajo, orégano y tomillo.
- Vegetales: Cebolla, zanahoria y chiles, que aportan sabor y textura.
Variantes regionales y cultura
El escabeche es un mosaico de sabores. Mientras que en Centroamérica se valora su versatilidad para aves y verduras, en el Perú se prepara con pescado o pollo frito en un aliño de ají panca y escabeche. En Filipinas, la receta se fusionó con influencias asiáticas, incorporando azúcar y jengibre.
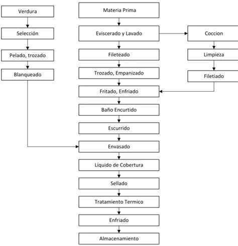
Pescado en escabeche: receta tradicional
Consideraciones importantes para la preparación
Para elaborar un escabeche seguro y sabroso, es vital seguir estas recomendaciones:
- Temperatura: Al mezclar el caldo con el alimento, ambos deben tener una temperatura similar para evitar procesos de fermentación no deseados.
- Seguridad: El principal riesgo de las conservas caseras es el crecimiento bacteriano, por lo que los recipientes deben estar perfectamente desinfectados y herméticamente cerrados.
- Variedad: Aunque el pescado (caballa, bacalao, bonito) es el rey, las verduras como la alcachofa o las berenjenas ofrecen resultados excelentes.